>
>
>
>>
>
>
01>
> > > >>
>>
>
>
>
>
>
>
随着汽车工业的飞速成长,汽车零部件不断向高集成化发展,这对汽车电源管理芯片的性能提出了更严峻的挑战。>
>士兰微推出了汽车级40V/3A同步降压型DC-DC转换器:SQD3430系列。>
>它将四大指标做到了业内领先水>准:>
>①3.0V最低冷启动电压;>
>②6μA超低静态电流;>
>③86%@1mA超高轻载效率;>
>④><>7mV极佳负载调整率。>
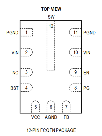
>SQD3430采用QFN12_2x3紧凑型封装,具有良好的EMC电磁兼容特性,满足汽车AEC-Q100标准,使其成为汽车12V蓄电池一级电源的理想选择。>
> >>
> > > > >>
>>
>
>
>
>
>
>>
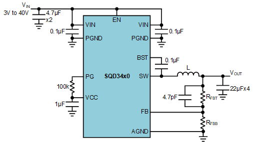
典型参数与应用场景>
> > >>
> > > > > > >>
>>
>
>
>
>
SQD3430的典型参数>
> > >AEC-Q100Grade1车规级认证>
>宽输入电压范围:3.0V-40V>
>抛负载(>Load Dump>):42V>
>冷启动(Cold Crank):最低至3.0V>
>额定输出电流:3A>
>开关频率:400KHz / 2.1MHz>
>优越的最小导通时间:30ns>
>可在所有负载下实现极高转换效率>
> > > > >>
>
>
>
>
◇峰值效率 >>>94% @12VIN2.1MHz>
>◇1mA 轻载效率 >>>86%@12VIN2.1MHz>
>◇100μA 极轻载效率 >>>75%@12VIN2.1MHz>
> > > > > >>
>
>
>
超低静态电流>
> > > > >>
>
>
>
>
◇6μA 超低休眠电流(VOUTin Regulation)>
>◇><>1μA 超低关断电流>
> > > > > >>
>
>
>
优秀的Load Regulation>
> > > > >>
>
>
◇><>7mV from 0A-3A>
> > > >>
>
>
>
优秀的EMI特性,通过CISPR 25标准Class5最高等级>
>紧凑型封装:QFN12_2x3,>可润湿侧翼工艺>(Wettable Flanks)>
> > > > >
>
>
>
>
>
SQD3430的应用场景>
> > >座舱仪表>
>T-BOX>
>车灯>
>车身域控>
> > > > > >
>
>
>>
>
>
>
>
>>
超低待机功耗 极高转换效率>
> > >>
> > > > > >>
SQD3430在常温全电压范围内的都具有6μA超低>静态>工作>电流>,对于T-BOX、蓝牙钥匙等具有休眠模式的应用场景,可以满足低待机功耗的设计需求。>
>>
>
>
>
>

SQD3430在>全负载范围内具有>极>高转换效率>,尤其是轻载效率表现极佳,>在fSW= 2.1MH>z、12VINto 5VOUT情况下:峰值效率>>>94% ,1mA轻载效率>>>86% ,100μA极轻载效率>>>75%。>
>> >
>
超低静态电流 + 极高转换效率,使SQD3430成为汽车整机低功耗设计的最佳选择! >
> > > > > > >>
>>
>
>
>
>
>
>
>
冷启动>&>抛负载>
> > >>
04>
> > > > > > >>
>
>
>
>
>
为了应对寒冷天气下启动蓄电池的电压跌落,电源芯片需保证在冷启动(Cold Crank)不能出现关机行为。如下图模拟了蓄电池启动时电池电压下降至 3.0V 左右,在此情况下SQD3430依旧能保持正常运行。>
>详细测试标准参见>ISO 16750-2: 2010>
> > > > > >>
>
>
>
>
>
>
>
>
>
>
>
>
抛负载(Load Dump)是模拟汽车蓄电池在正常充电时,断开蓄电池和发电机的连接而导致交流发电机感性线圈产生电压尖峰的过程。如下图SQD3430,在VIN出现一段被钳位至42V的电压尖峰后依旧能保证正常运行。>
>详细测试标准参见>ISO 16750-2: 2010>
> > > > > >>
>
>
>
>
>
>
>
>
>>
>>
>
>
>
>
>
>
>
负载调整率>
> > >>
05>
> > > > > > >>
>
>
>
>
在12V>IN>to 3.3V>OUT>、空载至满载全负载范围条件下,SQD3430的负载调整率 (Load Regulation)>仅有7mV左右的漂移,其中正负偏移为+5mV(+0.15%), -2mV(-0.07%)。这一指标也是达到了汽车级同类产品的最佳水准,为客户实现了优越的输出电压准确度保障。>
>












沪公网安备31010702008139