>
>
>
> >>
>

电驱壳体作为>封装结构>,首要任务是保护电驱系统内部的电机、控制器、减速器等关键部件不受外界>灰尘、湿气、化学物质>等污染,同时防止>机械冲击>和>碰撞损伤>。>
>
当然,除了保护电驱系统,壳体的用处也还有很多。本期笔者从电驱壳体设计的>共性问题>和>关键指标>展开聊聊,顺便看看各家都是如何设计电驱壳体的。>
>>01>.> >
>电驱外壳的设计要考虑哪些方面?>
>这里我们先不看>结构强度>与>耐用性>,这两方面主要还是依据>材料>来考量,>除了上述结构强度和耐用性方面,笔者对电驱壳体的设计要点>大致分了五个方向>。>
> > >>
◎>最基本的当属>保护功能>,上述我们也有简单提到过,>机械防护>是最直观的一方面,防止因碰撞、挤压等外部力量导致内部组件受损。>
>防尘防水>也是一方面,外壳必须提供足够的防护等级,以防止灰尘、水分和其他污染物进入内部,确保电驱系统的长期稳定运行。>
>IPXX标准>,它定义了界面对液体和固体颗粒的保护能力,也就是防尘防水能力。>
>
目前的新能源电驱大多也都是在>IP67前后区间>,例如IP67里的数字6就表示物体防尘的能力,而7则表示防水能力,>具体防护范围与说明详见下表>。>
>
◎>在完备的保护功能前提下,通常还设计有>散热结构>,如>散热>片>、>通风口>、>冷却管道接口>等,帮助内部组件散热,确保电驱系统在高负荷工作时不会因过热而降低性能或缩短寿命。>
>
这方面,具体就要针对热量在电机内部的传递方式来看了,当然最优选的散热方法还是在>定子绕组和转子端环直接进行油冷>。>
>◎>除此之外,还有一个不可忽视的点,就是>电磁兼容性>,电驱外壳需要具备一定的电磁屏蔽功能,防止内部产生的电磁辐射干扰其他电子设备或受外部电磁场影响。>
>
在低于>100 kHz>的频率下,>材料特性决定了屏蔽效能>,屏蔽效能取决于>等效趋肤深度>,一般材料厚度应比等效趋肤深度高约>3至4倍>,会有良好的屏蔽性能。>
>◎>安装与维护便利性>也是不可或缺的,目前多数企业采用的都是>模块化设计>,这样使得外壳结构便于拆装和维护,也可以方便地进行部件更换或检修。>
>当然,前提是要遵循行业内相关标准,使>壳体尺寸>和>接口标准化>,利于模块化生产和互换性。>
>此外,还要设计>合理的安装孔位>和>固定结构>,以便与车辆悬挂系统、传动系统等部件进行快速、精准的对接和安装。>
>
毕竟是电车,>接线与插接件位置>也要充分考虑进去,电线、电缆的进出走向,设置便于接线、维护的接口,确保信号和电源线路的安全连接。>
>◎>最后要考虑的就是>美学与品牌特色>这方面了,外观造型要结合品牌风格和车型特点,设计具有现代感和科技感的外观,同时考虑>人机工程学>,使其易于搬运和安装。>
>表面处理也要采用高质量的表面喷涂、>阳极氧化、电镀>等工艺,提高壳体的视觉质感和防腐能力,同时可通过颜色、纹理等元素强化品牌识别度。>
>>02>.> >
>从>专利>角度看看各家壳体设计>
>既然聊到这了,那咱们就看一看各家的电驱壳体都有什么特殊的点?>
>◎>(公开号:CN220273432U)华>为>的这款专利提出了一种电机设计,其特点是通过>改进电机端盖结构>,提升冷却油的利用率和冷却效果,以确保电机、动力总成以及电动车辆中的电气连接件得到有效的冷却,从而提高电机的工作效率和稳定性。具体改进如下:>
>电机端盖集成了>绕组接线孔、电机轴孔>和至少一个>冷却孔>,使得冷却油能从电机内侧流向外侧,对绕组接线孔中的电气连接件进行有效冷却,并且通过合理布局冷却孔、绕组接线孔和电机轴孔的位置关系,扩大了冷却油的覆盖范围,减小了热阻,提升了冷却效率。>
>
简单来说就是,设计了多个沿电机周向间隔排列的冷却孔,优化了冷却油的流动路径,增加了对电气连接件的冷却面积。>
>此外,还引入了>导油筋结构>,用于引导冷却油流动至电机轴孔,确保冷却油能更有效地对电机内部器件进行冷却,并通过合理设计导油筋与其他部件的间距,减小冷却油在传输过程中的损耗。>
>
同时,也提升了电机在动力总成中的整合布局,通过集成式壳体将电机、减速器和电机控制器集合在一起,提高了空间利用率,降低了成本,并且优化了动力总成内部的电气连接和能量传输路径,减小了能量损耗。>
>这款动力总成中>电机端盖>是特殊设计的,如交流输出接口连通孔、冷却孔、绕组接线孔和电机轴孔的布局,确保了冷却油、电气信号和机械动力的有效传输,同时也使得电机和电机控制器在空间布局上更加紧凑和高效。>
>
它的>电机控制器内部结构>也有布局优化,通过合理配置>电容模组>、>功率模组>和>铜排组件>的位置关系,减小了内部能量传输路径,提升了整体工作效率和安全性。>
>
通过上述改进,该专利可有效的提高电机和动力总成的冷却性能、小型化设计和高功率密度,有助于实现电动车辆的高效、可靠运行。>
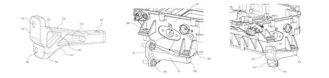
> >◎>(公开号:CN218558534U)精进电动>这款专利是一种关于电驱动系统的设计,它通过精心设计的>连接架结构>,提高了减速器、驱动电机和控制器之间的连接稳定性,从而增强了电驱动系统的>刚度>和>抗振动噪声性能>(NVH)>。具体来说:>
>
这款特殊的连接架是由:>连接板32、连接框33、连接柱34>和>筋板35>组成,其中连接柱被多面设置,可与电机端盖、减速器壳体和控制器壳体连接,通过调整连接柱长度,实现与各部件的有效接触和连接,增强了整体结构的刚度。>
>
连接架采用>可拆卸连接方式>,便于维修和更换部件,同时通过螺栓连接第一连接孔>(连接架上)>与第二连接孔>(减速器、驱动电机、控制器和加强箱体上)>,简化了连接结构并降低了成本。>
>减速器上设有>加强箱体>,通过轴承与减速器轴连接,不仅能支撑减速器轴,而且加强了与连接架的连接点位,进一步增强了系统刚度和稳定性。>
>连接架可以>适>应性调整安装位置>,无论是在电驱动系统的内部还是外部侧面,都能通过连接架增强系统内部各部件间的连接稳定性,提升整体刚度。>
>通过实验数据对比,该专利设计的电驱动系统相较于未设置连接架的系统,其>一阶频率显著提高,降低了共振的可能性,有效抑制了振动噪音>。>
>
总结来说,这项专利通过>改进连接架结构和安装方式>,优化了电驱动系统内部各部件间的连接,提升了整体的刚度和NVH性能,特别适合应用于新能源汽车等对电驱动系统性能要求较高的场合。>
>同时,专利设计充分考虑了连接架的可拆卸性、安装便利性和成本控制等因素,具有较强的实用性。>
>>
◎>(公开号:CN220421540U)广汽埃安>的这套电驱壳体,其主要目的在于>防止润滑油通过排气阀排出>,并增强了安装稳定性,同时保持结构紧凑。该电机壳体由>主壳体>和>副壳体>构成,副壳体位于两个主壳体之间,具体设计如下:>
> >副壳体内部设有>迷宫腔结构>,迷宫腔由第一半腔和第二半腔拼合而成,分别设置在>左副壳>和>右副壳>中。迷宫腔内设有进气孔>(第一进气孔和第二进气孔)>和出气孔,出气孔与排气阀相连,这样既保证了内外气压平衡,又防止润滑油逸出。>
>
迷宫腔内部的>回油坡>设计复杂巧妙,通过不同回油坡之间的对应和拼接,形成一系列>阻挡>和>引导>油液流动的结构,有效阻止润滑油通过排气阀排出。>
>
主壳体包含了>筒体>和>端盖>,配备有>多种安装组件>,如第一水平安装组件、第二水平安装组件以及纵向安装组件,这些组件使得电机壳体能够稳固地与逆变器壳体从前侧、后侧以及左右侧进行全方位安装,提高了安装配合度和稳定性。>
>
其中,第二水平安装组件由多个安装台组成,安装台带有螺纹孔,通过螺栓或螺钉与逆变器壳体后侧底部连接。纵向安装组件则包括第二安装柱和第三安装柱,通过转接支架与逆变器壳体连接,确保了安装的牢固性。>
>转接支架采用了>Z字形结构设计>,通过>电机固定板>和>悬臂梁>提供了横向和纵向的安装点,确保了安装的灵活性和稳定性。>
>总的来说,这款专利提出的电机壳体设计不仅有效解决了润滑油排放问题,还极大地优化了>电机壳体与逆变器壳体之间的安装结构>,实现了紧密、稳定的连接,大大提升了整个系统的可靠性和紧凑性。>
>End.>
>当然>,涉及到壳>体外观技术方面的内容远不止这些,介于篇幅原因,剩下的问题,我们下期再来细聊。>
>OK,本期>专利说>先暂时告一段落,我们下期再会。>
> >>
>>
> > >>
> >


沪公网安备31010702008139